央行调整债券规章:优化机制助力债市发展
AI导读:
中国人民银行发布征求意见稿,调整债券市场规章,明确登记托管结算机构职能,优化信息披露机制,并删除质押券冻结表述,旨在提升市场流动性和资金使用效率,对接国际规则,吸引外资参与。
“强化债券登记托管结算机构职能”“优化信息披露机制”“提升质押券流动性和资金使用效率”......中国人民银行日前发布《关于修改部分规章的决定(征求意见稿)》,对三则管理办法中的细节进行更新,重点对与现行实践不符、可能制约多层次债券市场发展方向的相关条款进行调整。
业内人士表示,相关内容的适时优化是债券市场完善基础制度的重要一步,明确债权登记托管结算机构法定地位有利于提升市场机构展业的便利度,给予参与者更多选择和精准服务;调整金融债券信息披露要求则更多出于顺应现行实践的升级。
而更受投资者关注的则是对质押券冻结表述的删除,多数机构认为相关调整可以通过释放流动性边际利好债市,也有助于对接国际规则、吸引外资参与境内债市,不过也要警惕做空机制便利化或加剧市场波动。
明确登记托管结算地位基础设施深入协同服务债市
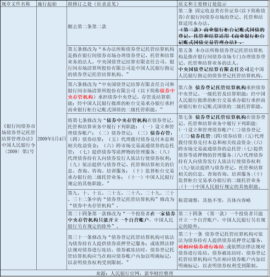
据新华财经梳理,调整细项主要涉及银行间金融债券发行、非金融企业债工具、债券登记托管结算等内容,具体规章分别为《全国银行间债券市场金融债券发行管理办法》(2005年1号令)、《银行间债券市场非金融企业债务融资工具管理办法》(2008年1号令)、《银行间债券市场债券登记托管结算管理办法》(2009年1号令)。
具体来看,《全国银行间债券市场金融债券发行管理办法》(2005年1号令)共有六条细则涉及调整,其中四条是关于对债券登记托管结算机构的重新定义和替换,将上海清算所添加进法定范围;另有两条是关于金融债发行场景和信息披露基础设施的更新。
实际上,三则管理办法绝大多数修订都是围绕更新债券登记托管结算机构的基础设施。相关表述包括“债券登记托管结算机构是指在银行间债券市场办理债券登记、托管和结算业务的法人。中央国债登记结算有限责任公司、银行间市场清算所股份有限公司是中国人民银行指定的债券登记托管结算机构。”“中央国债登记结算有限责任公司和银行间市场清算所股份有限公司(简称债券中央存管机构)承担债券中央登记、存管及结算职能。”等等。

关于删去“第十三条金融债券可在全国银行间债券市场公开发行或定向发行。”某券商固收部门负责人对新华财经表示,“现在已经有部分在柜台市场发行了,此条款已经与现实不符。”
而针对金融债券信息披露流程的调整,则是要求发行人应将相关信息披露文件通过金融债券发行管理信息系统提交至全国银行间同业拆借中心,同业拆借中心应同步将信息披露文件发送至债券登记托管结算机构。
“这与此前‘分别送同业拆借中心和中央结算公司’的要求不同,修改之后更强化了同业拆借中心‘承上启下’的角色,也将维护金融债发行管理信息系统和违规公告的任务交由了同业拆借中心。”前述负责人解释道。

从1981年恢复国债发行开始,我国债券市场在曲折中前行,走过了四十多年不同寻常的发展历程。1996年末,中央托管机构建立,债券市场由此进入快速发展期,市场规模迅速壮大,创新模式不断涌现,参与主体日趋多元,制度框架也逐步完善。
债券托管是指托管机构接受债券持有人委托,对债券持有人的债券权益进行维护和管理的行为。根据托管层级的不同,债券托管分为一级托管和多级托管。我国债券市场中,一级托管和二级托管并存。其中,银行间债券市场实行一级托管,交易所和商业银行柜台实行二级托管。
具体来看,中央结算公司主要托管政府债、金融债、企业债等单笔金额大、期限长的品种,绝大多数是利率债;而上海清算所托管以短融、中票为代表的债务融资工具和同业存单这类单笔金额小、期限短的品种。截至6月末,中央结算公司债券托管总额为1,229,609.3亿元、17677只,包括国债371,807.32亿元、地方政府债516,550.48亿元、非银行金融机构债券3,219.2亿元。
增强债券流动性优化货币政策操作机制
除了前述明确基础设施分工和地位、完善信息披露制度,本次征求意见当中最受市场热议的是关于债券质押冻结的事项。
《银行间债券市场债券登记托管结算管理办法》(2009年1号令)第三十一条修改为“债券登记托管结算机构可依法为债券持有人提供债券质押登记服务;或依照法律法规对债券进行冻结。债券被冻结时,债券登记托管结算机构应当在相应债券账户内加以明确标记,以表明债券权利受到限制。”此处删去了以前规章中“对相应债券进行冻结”的表述。

“质押的核心是‘交付质押物’和‘不属行债务时的优先受偿’,冻结非必要条件。”现实运行经验显示,我国质押式回购占货币市场主流,但质押券冻结在融入方账户,无法二次流通,一定程度上导致券源闲置、资金效率偏低。
华创证券固定收益首席分析师周冠南称,债券质押品被冻结在资金融入方账户,无法继续在二级市场流通。一旦出现债务人违约等情况,债权人可能无法及时处置质押物来实现债权,或面临一定的损失风险。
“取消对债券回购的质押券进行冻结还将提升抵押品使用效率,促进债券用作合格担保品的使用,从而加快多层次债券市场发展。”周冠南补充道。
机构人士普遍认为,若债券回购期间、质押券不再被冻结,逆回购方可自由使用质押券,比如卖出、再质押等,进而提升质押券流动性和资金使用效率。整体来说,取消对债券回购的质押券进行冻结的规定,会同时便于公开市场买卖国债等货币政策操作和促进债券市场高水平对外开放。
天风固收研报提及,如若质押券可再抵押或交易,有利于盘活存量债券,日均6万亿元的回购市场可获得解冻,有助于增强国内流动性管理灵活性,便于公开市场开展买卖国债操作。
另从周期来看,“机构向央行质押回购,质押后的债券可以再次或者多次使用,等于放大了杠杆倍数,由于一般回购期限只有7天,会形成以7天为周期的滚动敞口。”前述负责人补充道。
浙商银行FICC债券投资部相关人员对新华财经进一步解释称,“若该政策落地,从操作层面,通过解除质押券冻结限制有利于盘活存量质押券的流动性,降低市场回购融资的成本,这也会更偏向利好短端债券;而从战略层面,也标志着境内与国际主流债券市场进一步接轨,是推进债券市场对外开放的重要配套措施。”
7月8日,香港金融管理局公布离岸人民币债券回购业务优化安排,表示“与内地监管机构沟通,这次优化措施将按照国际惯例,允许抵押券在回购期间再使用,以提升抵押品使用效率,进一步降低市场机构的融资成本,提升流动性管理效率”。相关优化措施将于8月25日正式启用。
方正证券研究所固收组首席分析师李清荷对新华财经表示,取消冻结是对标海外成熟市场,如美国回购市场质押券可灵活处置,这样可以释放质押券流动性,激活市场活力。同时,配合“债券通”等对外开放举措,统一登记托管、清算规则也是必由之路,这有利于降低境外投资者参与成本,增强境内债券市场的国际竞争力。
(文章来源:新华财经)
郑重声明:以上内容与本站立场无关。本站发布此内容的目的在于传播更多信息,本站对其观点、判断保持中立,不保证该内容(包括但不限于文字、数据及图表)全部或者部分内容的准确性、真实性、完整性、有效性、及时性、原创性等。相关内容不对各位读者构成任何投资建议,据此操作,风险自担。股市有风险,投资需谨慎。如对该内容存在异议,或发现违法及不良信息,请发送邮件至yxiu_cn@foxmail.com,我们将安排核实处理。

