多地密集调整住房公积金政策,助力房地产市场发展
AI导读:
2025年开年以来,全国多地密集调整优化住房公积金政策,从下调贷款利率、提升贷款额度、放宽提取条件等多方面进行优化,旨在更好地支持购房者和租房者,促进房地产市场健康发展。业内人士认为,这些调整将对房地产市场产生积极影响。
新华财经北京2月18日电(记者高婷)2025年开年以来,全国多地密集调整优化住房公积金政策,从下调贷款利率、提升贷款额度、放宽提取条件等多方面对相关政策进行了优化。这些调整旨在更好地支持购房者和租房者,促进房地产市场的健康发展。
业内人士普遍认为,公积金政策的持续优化将成为2025年各地房地产政策优化的重要抓手,对2025年一季度及全年房地产市场发展都将产生积极影响。通过降低门槛、提高额度、扩大覆盖范围,持续有效发挥住房公积金的支持作用。
“降门槛、提额度、扩范围”,持续有效发挥住房公积金支持作用
2024年底召开的全国住房城乡建设工作会议明确,有效发挥住房公积金支持作用。中指研究院政策研究总监陈文静表示,这意味着公积金政策的持续优化将成为2025年各地房地产政策优化的重要方向。根据中指研究院不完全统计,2024年全年,全国陆续发布公积金优化政策超430条,2025年开年以来,全国出台公积金优化政策已超20条。
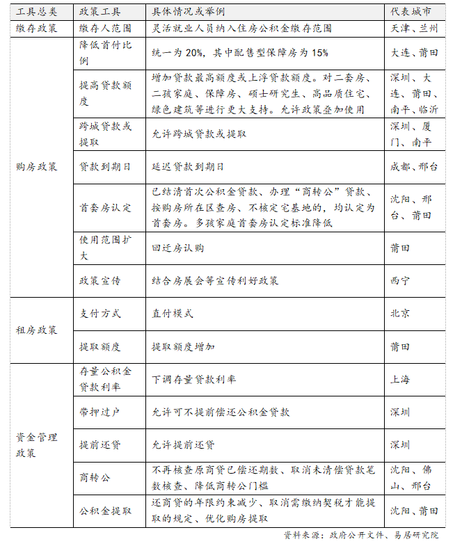
具体来看,自2025年1月1日起,除全国多地调整了住房公积金贷款利率以外,其他优化方向主要为降低首套、二套公积金贷款首付比例,提高公积金贷款最高额度,优化公积金贷款住房套数认定标准、延长还款期限、优化“商转公”政策等。
全国重点城市公积金政策工具梳理
上海易居房地产研究院副院长严跃进表示,此轮全国范围内的住房公积金政策的优化实施,对房地产市场发展有积极影响。相关政策效应将体现在五个方面:一是保障住房需求,二是充分利用公积金资源,三是支持市场止跌回稳,四是防范金融风险,五是促进行业转型。
各地政策优化有亮点,有力释放潜在消费需求
1月20日,北京住房公积金管理中心发布《关于开展提取住房公积金直付房租业务试点工作的通知》,创新推出“直付房租”业务模式。这一模式允许承租人直接申请使用公积金余额支付租金,提高了租房便利性。
贝壳惠居是北京“直付房租”业务首批试点企业之一。通过贝壳惠居租住北京朝阳区、海淀区商品房的承租人,公积金中心将根据承租人的授权和申请,按月将承租人可以提取的公积金从公积金账户直接划转至租赁合同中约定的收款账户。这一政策大大减轻了缴存人的租住压力。
中国银行研究院研究员叶银丹认为,该政策不仅提高了租房人群的可支配收入,还规范了租赁市场,促进了租赁市场的健康发展。此外,稳定的租赁市场环境还有助于增强消费者的租房信心,进一步推动住房租赁消费。
厦门等地则提出了“省内购房提取代际互助”政策,使得购房人父母、子女可申请提取住房公积金支持购房人省内购房。这一政策有助于增强购房能力,促进家庭消费协同增长。
(文章来源:新华财经)
郑重声明:以上内容与本站立场无关。本站发布此内容的目的在于传播更多信息,本站对其观点、判断保持中立,不保证该内容(包括但不限于文字、数据及图表)全部或者部分内容的准确性、真实性、完整性、有效性、及时性、原创性等。相关内容不对各位读者构成任何投资建议,据此操作,风险自担。股市有风险,投资需谨慎。如对该内容存在异议,或发现违法及不良信息,请发送邮件至yxiu_cn@foxmail.com,我们将安排核实处理。

