多地楼市新政:多孩家庭购房需求受关注
AI导读:
近40城在楼市政策中特别提及多孩家庭住房需求,包括放宽购房资格条件、新增购房套数、提高公积金贷款额度及购房补贴等措施,旨在促进市场改善性需求释放,鼓励生育。
支持鼓励多孩家庭购房需求正逐步成为各地楼市政策调整的重要趋势。10月9日,四川省人民政府官网发布《关于优化生育政策促进人口长期均衡发展的实施方案》,明确放宽二孩、三孩家庭的购房资格条件。
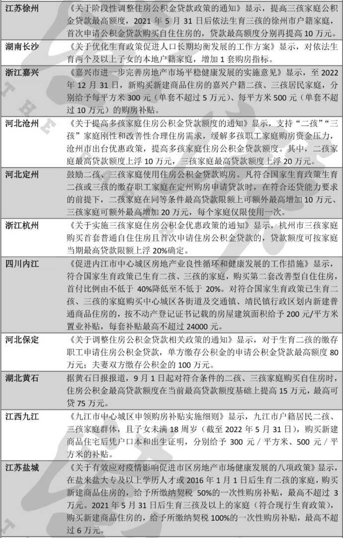
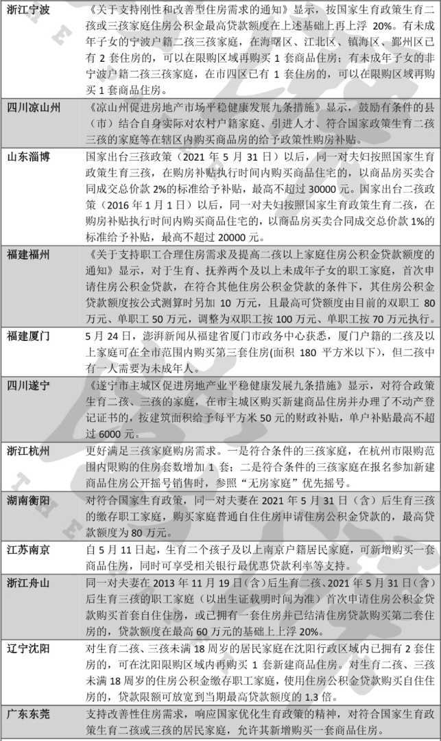
据不完全统计,自今年5月以来,包括浙江杭州、湖南衡阳、江苏南京、浙江舟山、辽宁沈阳、广东东莞、江苏扬州、江苏无锡、江西景德镇、江苏苏州、四川乐山、四川雅安、江西上饶、四川遂宁、福建厦门、福建福州、山东淄博、四川凉山州、浙江宁波、江苏盐城、江西九江、湖北黄石、河北保定、四川内江、河北沧州、浙江嘉兴、湖南长沙、江苏徐州、江苏兴化、山东青岛、山东烟台、安徽黄山、新疆伊犁、湖北天门、广西南宁、四川宜宾、四川南充、江西宜春、河北定州等在内的近40个城市,在楼市政策中特别提及了多孩家庭的住房需求。




在限购政策方面,杭州、南京、沈阳、东莞、青岛、长沙、宁波、厦门等城市均提出,二孩或三孩家庭可新增购买一套住房,部分城市甚至明确此类家庭购房不受现行限购政策限制。例如,青岛、长沙、杭州、南京等城市均出台了具体政策,允许二孩、三孩家庭在限购区域内增购一套住房。
此外,为缓解多孩家庭的购房资金压力,多个城市还提高了公积金贷款额度,并给予购房补贴。南充、兴化、杭州、沧州等城市均出台了相关政策,对二孩、三孩家庭在公积金贷款额度上给予上浮,同时,嘉兴、盐城等城市则提供了真金白银的购房补贴。
专家指出,这些政策适应了近年来鼓励生育的政策导向,有助于释放因家庭人口增加而驱动的换房需求,同时也体现了当前各地政策的重要变化,即“限购政策松绑+生育政策鼓励”的结合导向。诸葛找房数据研究中心高级分析师陈霄认为,多孩家庭多存在改善性需求,这样的政策出台无疑是为促进市场改善性需求释放,符合市场发展的趋势。
郑重声明:以上内容与本站立场无关。本站发布此内容的目的在于传播更多信息,本站对其观点、判断保持中立,不保证该内容(包括但不限于文字、数据及图表)全部或者部分内容的准确性、真实性、完整性、有效性、及时性、原创性等。相关内容不对各位读者构成任何投资建议,据此操作,风险自担。股市有风险,投资需谨慎。如对该内容存在异议,或发现违法及不良信息,请发送邮件至yxiu_cn@foxmail.com,我们将安排核实处理。

