DeepSeek在保险规划中的应用与探讨
AI导读:
DeepSeek凭借卓越推理能力在保险规划领域受热捧,但业内人士指出,尽管它能提供有价值信息,仍建议消费者咨询专业人士后做投保决定。文章探讨了DeepSeek在保险规划中的应用及其局限性。
Deepseek凭借其卓越的推理能力,在保险规划领域引发了广泛关注,激发了用户对其持续不断的探索热情。中国证券报记者观察到,众多保险营销人员已将询问DeepSeek关于保险购买建议作为日常工作的一个重要环节。
面对这一新兴趋势,人们不禁要问:利用DeepSeek进行保险规划真的靠谱吗?为了解答这一疑问,记者亲自进行了测试。DeepSeek回应称,它作为一个强大的辅助工具,能够快速为用户提供保险知识普及、初步规划建议以及产品对比信息。然而,DeepSeek也明确指出,尽管功能强大,但它无法完全取代专业保险顾问的角色,特别是在面对复杂的保险需求或个性化规划时。因此,DeepSeek建议用户将其建议作为参考,并结合专业顾问的意见,共同制定出最适合自己的保险规划。
DeepSeek的保险规划建议
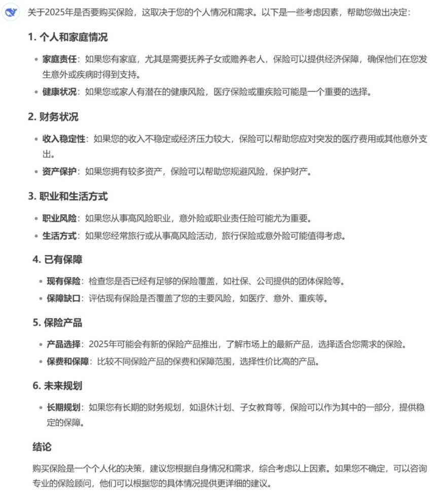
在测试中,记者向DeepSeek提出了“2025年是否应该购买保险”的问题。DeepSeek回应称,这一决定主要取决于个人的实际情况和需求,建议综合考虑个人及家庭状况、财务状况、已有保障措施以及未来规划等多方面因素。

针对“消费者应如何配置保险”的提问,DeepSeek从明确保障目标、配置优先级、不同人生阶段的配置重点、确定保额以及预算分配等多个维度给出了详细的建议。

为了进一步验证DeepSeek的实用性,记者以“30岁女性上班族,每年预算1万元,请制定一份保险规划”为具体场景进行了提问。DeepSeek首先对该女性的保障需求进行了深入分析,并据此提供了一份详细的保险配置方案及产品推荐。

投保前咨询专业人士的建议
关于DeepSeek在保险规划中的可靠性问题,多位业内人士向记者表达了他们的看法。他们认为,虽然DeepSeek能够为保险规划提供一些有价值的信息,但鉴于保险产品的复杂性和专业性,消费者在购买前最好还是咨询专业人士的意见。
保险经纪人余先生在体验了DeepSeek为新生儿制定保险规划的服务后表示:“DeepSeek在规划时考虑到了不同险种、预算分配和投保顺序等因素,这些都是我们为客户制定规划时关注的重点。”然而,余先生也指出,DeepSeek的部分回复内容存在滞后性,比如推荐的某些高预定利率的保险产品已经下架。
此外,还有业内人士提到,DeepSeek推荐的保险产品是基于数据匹配的结果,可能无法完全满足单个消费者的具体需求。保险代理人杨女士表示:“DeepSeek推荐的一些产品是互联网上的热门产品,但我们在为客户推荐产品时,会综合考虑客户的实际情况和具体保险需求。”
综上所述,多位业内人士一致认为,DeepSeek能够为消费者购买保险产品提供有益的信息和思路,但并不能直接帮助消费者做出投保决策。
最后,让我们来看看DeepSeek自身对于“利用DeepSeek进行保险规划是否靠谱”这一问题的回答。

注:上述DeepSeek的回复内容仅供参考,实际购买保险时,请务必咨询正规的保险机构和专业顾问。
(文章来源:中国证券报)
郑重声明:以上内容与本站立场无关。本站发布此内容的目的在于传播更多信息,本站对其观点、判断保持中立,不保证该内容(包括但不限于文字、数据及图表)全部或者部分内容的准确性、真实性、完整性、有效性、及时性、原创性等。相关内容不对各位读者构成任何投资建议,据此操作,风险自担。股市有风险,投资需谨慎。如对该内容存在异议,或发现违法及不良信息,请发送邮件至yxiu_cn@foxmail.com,我们将安排核实处理。

