飞鹿转债等可转债将迎最后交易日,投资者需及时操作
AI导读:
8月5日为飞鹿转债最后交易日,不及时操作或亏损超36%。联得转债、永安转债、齐鲁转债、楚江转债也即将迎来最后交易日。投资者需在规定期限内卖出或转股,否则可能面临较大损失。
8月5日,是飞鹿转债的最后交易日。飞鹿转债8月4日收盘价为157.80元/张,不及时操作或亏损超36%。此前北陆转债部分持有者也因未及时操作导致亏损超23%。除飞鹿转债外,联得转债、永安转债、齐鲁转债、楚江转债也即将迎来最后交易日。

操作不及时最多或将亏损超36%
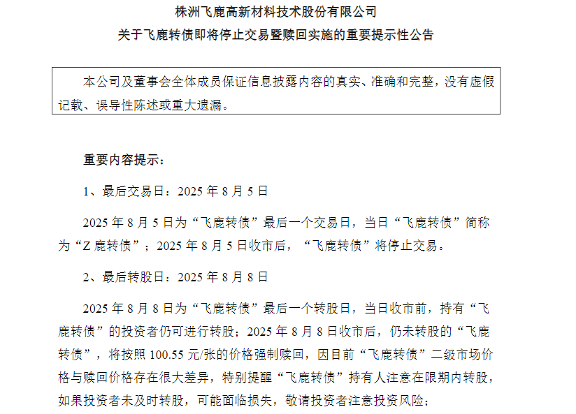
飞鹿股份发布提示性公告,提醒8月5日为飞鹿转债最后一个交易日,8月8日是最后一个转股日。未转股的飞鹿转债将全部冻结,停止交易和转股。8月8日收市后,未及时转股的可转债将按100.55元/张被强制赎回。

截至8月4日收盘,飞鹿转债价格为157.80元/张。对照100.55元/张的强赎价格,投资者若未及时操作,或将亏损超36%。飞鹿转债仍有0.55亿元余额尚未完成交易或转股。
多只转债本月将迎最后交易日
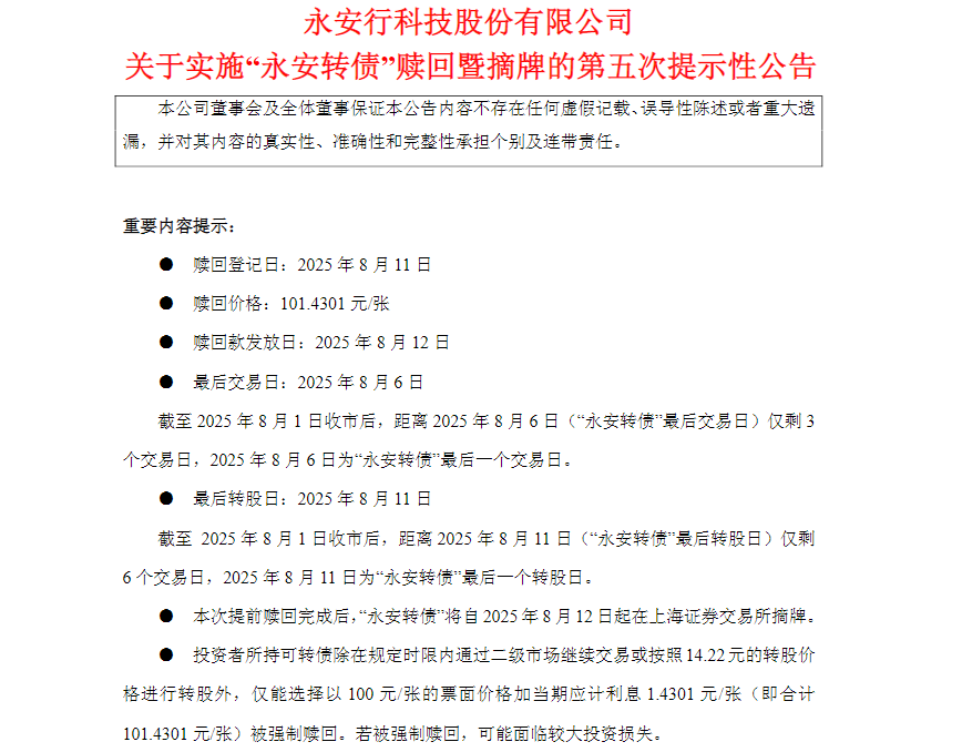
除飞鹿转债外,联得转债、永安转债、齐鲁转债、楚江转债也即将迎来最后交易日。联得转债、永安转债最后交易日为8月6日,齐鲁转债、楚江转债最后交易日为8月8日。未转股的可转债将分别按101.70元/张、101.4301元/张、100.7068元/张、100.389元/张的价格被强制赎回。


截至8月4日收盘,联得转债、永安转债、齐鲁转债、楚江转债余额分别达0.74亿元、1.04亿元、10.36亿元和2.78亿元。
触发强赎后如何操作?
可转债强制赎回是指在可转债转股期内,公司股票连续30个交易日中至少有15个交易日收盘价不低于转股价格的130%,上市公司有权以债券面值加应计利息的价格总和来赎回全部或部分未转股的可转债。
投资者应在规定期限内卖出或者转股,否则可能面临较大损失。面对可转债强赎,投资者可进行两种操作:直接卖掉可转债或进行转股操作。可转债新规新增最后交易日标识,投资者看到此标识时应及时操作。
(文章来源:上海证券报)
郑重声明:以上内容与本站立场无关。本站发布此内容的目的在于传播更多信息,本站对其观点、判断保持中立,不保证该内容(包括但不限于文字、数据及图表)全部或者部分内容的准确性、真实性、完整性、有效性、及时性、原创性等。相关内容不对各位读者构成任何投资建议,据此操作,风险自担。股市有风险,投资需谨慎。如对该内容存在异议,或发现违法及不良信息,请发送邮件至yxiu_cn@foxmail.com,我们将安排核实处理。

